【展成果 強示范 促引領】胡正偉:職業需求驅動下的漢語言文學專業應用型人才培養模式探索與實施
編者按:近日,國家開放大學召開教育教學改革實踐成果交流展示會,教師代表們從人才培養模式改革、專業建設、課程資源建設、課程體系改革、教學模式探索、教師培養、實踐教學改革等方面進行了教改實踐成果的交流與展示。國開之聲陸續刊登16位教師代表的教改成果展示,供大家交流學習,為廣大教師提供可借鑒的經驗,以推動教改向縱深發展,促進開放教育高質量發展。
胡正偉:職業需求驅動下的漢語言文學專業應用型 人才培養模式探索與實施
漢語言文學專業是國家開放大學最早開設的文科專業之一,自1982年辦學以來,先后與北京大學、武漢大學等普通高等院校合作開展專業建設,主要面向基層、行業、農村、邊遠和民族地區,為社會各行各業培養了大量專業人才。與此同時,專業在學科屬性、專業內涵以及人才培養目標、課程體系、教育教學理念等方面依托普通高等學校形成的人才培養模式亟待突破。
2015年,國家開放大學增列學士學位授予權單位,漢語言文學專業成為學校首批五個擁有學士學位授予權的專業之一。在契機面前,“學院派”與“職業化”成為專業教學改革的痛點。在不斷地反思與探索中,漢語言文學專業走上了面向職業的應用型人才培養模式教學改革之路:
2016年,啟動國家開放大學文學學士學位申請與授予工作。
2017年,啟動國家開放大學重點建設專業工作。
2018年,學習、研討教育部研制并下發的“教學質量國家標準”。
2019年,發表《職業需求驅動下的應用型人才培養模式探析》。
2020年,研制國家開放大學“漢語言文學專業標準”。
2021年,面向職業,修訂“漢語言文學專業人才培養方案”及“綜合實踐環節大綱”。
在對接國標、強化質量的基礎上,面向職業的制度設計與制定成為漢語言文學專業建設與教學改革的核心與靈魂:
一、質量為本。國家開放大學漢語言文學專業全面對接國家標準,尤其是在專業基礎課、專業核心課模塊課程體系設置上嚴格落實國標。從效果上來看,在“北京高校學歷繼續教育優秀畢業論文(設計)”評比中,漢語言文學專業連續三年代表國家開放大學獲評優秀畢業論文。
二、職業引領。從“專業標準”到“培養方案”,再到包括“綜合實踐”在內的具體課程,面向職業的精神得到了全面、系統、具體的貫徹與落實。
在“專業標準”中,漢語言文學專業基于面向職業分析,調整人才培養目標與規格,構建“專業拓展課”課程體系(見表1):
表1:《國家開放大學漢語言文學專業標準》(部分)

在不同層次的“人才培養方案”中,漢語言文學專業基于“專業標準”,細化課程模塊,面向職業,著力設置、組合專業拓展課模塊的課程與課程群(見表2):
表2:《國家開放大學漢語言文學專業人才培養方案》(部分)

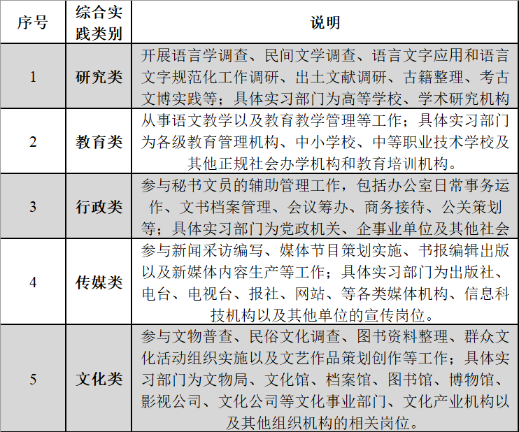
在具體課程建設過程中,職業面向也在細節處滲透,以“綜合實踐(模塊)”為例,漢語言文學專業基于“專業標準”與“人才培養方案”,明確了實踐教學過程的方向與要求(見表3):
表3:《國家開放大學漢語言文學專業綜合實踐教學大綱》(部分)

國家開放大學漢語言文學專業教學改革路徑圖

教學改革真正的成效有賴于教學過程。面向未來,漢語言文學專業將全面落實立德樹人根本任務,積極對接社會需求,創優提質,提升辦學層次、服務全民學習,以課程教學法作為抓手,在行業、職業、崗位的引領與導向下,將技能型、應用型人才培養模式改革進一步從理論與制度推向實踐與操作。
關注國開之聲微信公眾號
